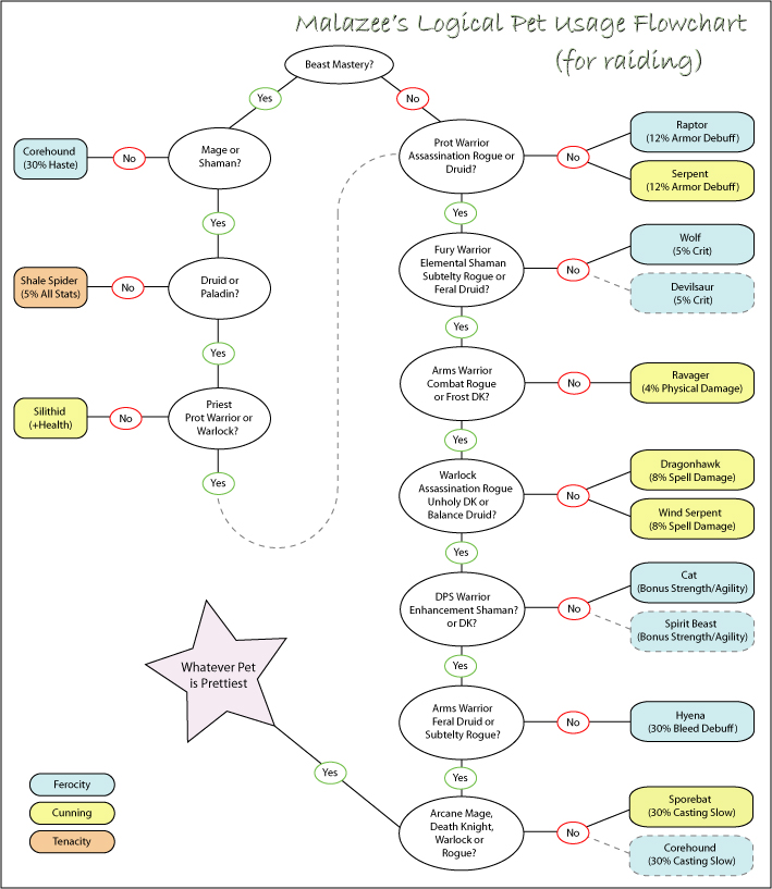
Okies, I fixed monkeys. I've also been working on a new chart. I found the flowchart wasn't good enough to satisfy my thirst for knowledge of raid buffs, so I made this more complete list:
(see first post, image was moved there)
It shows pretty much all of the (important) buffs and debuffs relevant to raiding, whether a hunter pet can do it or not. It shows us the buffs that are left for future pets to cover, and also tells us all the classes (and their abilities) that cover some of our pet buffs. It's a little easier to look at this chart and ask the Shaman to drop Strength of Earth Totem rather than looking at your raid to see if you have a shaman and wondering if it will cover the Strength/Agility buff.
I'm not 100% certain that I got all the abilities, but the ones I have up there I'm positive are correct and current for Cataclysm (not sure about patch 4.0, tho). I was told Destro warlocks have 5% spell haste, but for the life of me I couldn't find it on Wowhead. ><
I want to compile another similar list that shows all the non-buff abilities our pets can do, but tbh I'm exhausted from doing all the research for the above graphic, and there are a LOT of different spells that fall under the following categories. Here's what I've got so far:
Disarm
- Bird of Prey: Snatch
- Scorpid: Clench
- Prot Warrior: Disarm
- Rogue: Dismantle
- Shadow Priest: Psychic Horror
Root
- Spider: Web
- Beetle: Venom Web Spray
- Silithid: Venom Web Spray
- Druid: Entangling Roots
Silence/Interrupt
- Moth: Serenity Dust
- Nether Ray: Nether Shock
- Gorilla: Pummel
- DPS Warrior: Pummel
- Prot Warrior: Shield Bash, Shockwave
- Rogue: Kick
- Bear Druid: Bash, Feral Charge
- Cat Druid: Maim
- Marksman Hunter: Silencing Shot
- Mage: Counterspell
- Warlock (Felhunter): Spell Lock
- Shadow Priest: Silence
- Shaman: Wind Shear
- Death Knight: Strangulate, Mind Freeze
Stun
- Crab: Pin
- Bat: Sonic Blast
- Wasp: Sting
- Prot Warrior: Concussion Blow
- Paladin: Hammer of Justice, Repentance
- Warlock (Succubus): Seduction
Disorient
- Monkey: Bad Manner
- Rogue: Blind
- Mage: Dragon's Breath
- Warlock: Conflagrate
Knockback
- Rhino: Horn Toss
- Balance Druid: Typhoon
- Elemental Shaman: Thunderstorm
- Warlock (Succubus): Whiplash
I would absolutely LOVE some feedback/edits/corrections/additions on the chart and list above. Especially additions.
Voodoou wrote:Malazee wrote:Voodoou wrote:Could you possible add the new tree bonuses, I think I remember them changing them and I cant locate the numbers.
Edit.. RUDE of me... that's amazing and thank you so much!
If you could elaborate on what you mean by tree bonuses, I'd probably be happy to add it. I'm not sure I'm familiar with what you're talking about.
Thanks, BTW

How each pet gets a set %age to armor, HP, damage?... I was curious because it would be interesting to see if the Chimera being a Cunning pet would end up top damage over a Ferocity. So I was trying to see what the current(PTR/beta) numbers are to see if the Ferocity pets as they stand w/o a damage ability would do less damage than Chimeras.
If you're talking about the buffs pets gain from individual talents in each tree, I think that might be a little beyond the scope of what I'm doing here. Talent specs are so subjective depending on what you're doing, pve vs pvp, utility vs pure dps, etc. Unless I've misunderstood what you mean.
I'm not really looking to compare pets here based on their damage. I just wanted a more visual way to organize the pets based on the buffs they will bring. I did label the pets with their talent trees, though, so if you want to imagine how much damage the pets will bring according to their tree and weight it against the buffs other pets bring, perhaps my charts will help you with that.